東京外国語大学の学部紹介・倍率・入試分析
ポラリスアカデミア横浜校です。
今回は東京外国語大学の学部紹介・倍率・入試分析です。
【東京外国語大学とは】
東京外国語大学は東京都府中市にある国立大学です。
☆場所:府中キャンパス
☆アクセス:西武多摩川線「多磨(たま)」 駅下車 徒歩5分
⇒新宿駅から大体約30分、吉祥寺駅から約20分くらいの場所にあります。
①言語文化学部言語文化学科
②国際社会学部国際社会学科
③国際日本学部国際日本学科
の3学部に分かれています。英語のイメージが強いけどそれだけではなく、かなりの数の言語を学べる環境です。
言語と地域がセットになって主専攻が28言語あります。さらに主専攻以外で52言語の合計80言語を学ぶことが可能です。
さらに付属図書館には295言語の書籍があります。

☆言語文化学部ではゼミは地域コース、超域コースという2つのコース。
・地域コースは世界の10地域(北西ヨーロッパ・北アメリカ、中央ヨーロッパ、西南ヨーロッパ、イベリア・ラテンアメリカ、ロシア、中央アジア、東アジア、東南アジア、南アジア、中東)の特定の言語圏について、言語学、文学、芸術、音楽、映画、思想、宗教、現代文化といった特定の研究領域に重点を置いて学びます。
・超域コースは言語学・言語情報処理学(言語学、音声学、コーパス言語学など)、言語教育学(英語教育学など)、通訳・翻訳(通訳・翻訳論、コミュニケーション論など)、文学・文化理論(文学、思想、文化人類学、宗教学など)、人間科学(心理学、スポーツ科学など)の5つの学問分野のなかから一つを選び、特定の言語や地域を超えた言語研究・文化研究を行います。
☆国際社会学部
国際社会学部では13の地域の専門家を養成します。入学時に選んだ「専攻地域」と「専攻言語」について、豊かな知識を得て、ローカルとグローバルの両面から世界をつかむ力を身につけていきます。
専攻は3つのコースがあり
①地域社会研究
例:北西ヨーロッパ・ 北アメリカ地域 × 歴史 ヨーロッパの歴史を深く探求など
②現代世界論コース
例:西南ヨーロッパ地域 × 移民・教育に関してなど
③国際関係コース
例:オセアニア地域 × 国際法など
☆国際日本学部
私たちが暮らす日本という国を、世界の中に位置付けて学ぶのが 国際日本学部です。
専攻は次の4つの分野の学習・研究ができます。
①日本社会分野
②日本文学・文化分野
③日本語学分野
④日本語教育分野
【東京外国語大学の倍率】


専攻によって倍率が大きく変わるのと世界情勢の影響で倍率の増減があります。
倍率が低くなる学科もありますが、半端な気持ちで進学するにはハードな学科です。
【入試分析】


入試問題はサイバーカレッジ掲載されているのと答えやスピーキングテストのサンプルは外大のHPに載ってますのでそちらもご覧ください。
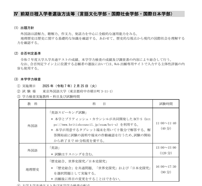
①スピーキングテスト(50点)
BCT-S(British Council TUFS – Speaking Test for Japanese Universities)という、東京外国語大学とブリティッシュ・カウンシルが協働で開発した大学入試用スピーキング・テストです。
BCT-Sは、日本で中等教育(高校履修レベル)を受けた学習者の英語でのコミュニケーション力を測定することができます。テストはコンピューターで実施され、所要時間は約12分です。設問は大きく分けて以下の4つのパートに分かれており、問題が進むごとに難易度が上がります。
(1)受験者自身についての説明
(2)理由や説明を明確にして自分の意見を述べる
(3)写真の描写や比較を理由や説明と共に述べる
(4)抽象的なトピックについて、自身の経験や意見を述べる
タブレット端末が配布されてそこに質問が出てきて答えを吹き込む感じです。英検のCBTなどタブレットなどで実施する試験と似ています。
自分のこと、写真の描写を見て答える、Ⅱつの写真をみて、自分の経験や挑戦したことなどです。
例えば「オンラインコミュニケーションと対面どっちがいいか」や「好きな月は?」、「困難を乗り越えた経験は?」など
②英語(2024年)
大問1(60点):長文で日本語で説明や日本語訳する問題
大問2(30点):長文内の空欄に語句を補充する問題
大問3(40点):聞き取りテストで音声を聞いてこれからその内容にあうように文を完成させるのにもっともよくあてはまる選択肢を選ぶ。
2024年の音声は「チュニジアの砂漠に棲むアリの生態についてのレポート」についてでした。
大問4(50点):文を完成させるのにもっともよくあてはまる選択肢を選ぶ問題。2024年の音声は「これからコルクの生産者による話」についてでした。
大問5(80点):これから環境問題に関する講義を聞きます。ワークシートを参考に講義を聞いて、
1.放送で流れた講義の内容を 150 語程度の英語で要約する
2.「環境のために飛行機の利用をやめる価値はあるのか。社会的および経済的 な変化に値するのか。」についての自分の意見を,講義内容を踏まえ,200 語程度の英語で述べなさい。
③世界史(2024年)
大問1:設問が9個あります。語句などを答える問題の他に最後の設問で、資料を基に400字の記述問題も出題されています。
大問2:設問が7個あります。語句などを答える問題の他に最後の問題で並び替えが出ています。
③日本史(2024年)
大問1:設問が8個あります。語句などを答える問題の他に最後の設問で、資料を基に400字の記述問題も出題されています。
大問2:設問が7個あります。語句などを答える問題の他に最後の設問で、文章を基に100字の記述問題も出題されています。
東京外国語大学を目指している人はポラリスアカデミア横浜校へ!横浜駅から徒歩5分の位置にあります。
無料学習相談や冬期無料講習も実施しております。
引用資料
東京外国語大学HPより引用



